llfix
Low-latency FIX engine
llfix Manual

© 2026 Coreware Limited. All rights reserved.

llfix is a low-latency FIX protocol engine developed by Coreware Limited. This manual applies to both the open-source (MIT-licensed) edition and the commercial edition of llfix.

llfix is a product of Coreware Limited.

Introduction

llfix is a high-performance, low-latency FIX protocol engine designed for latency-sensitive systems. It focuses on deterministic performance, minimal overhead, achieving single-digit microsecond message encoding and decoding without memory allocations on latency-critical paths.

llfix is header-only, written in modern C++17, and supports both Linux and Windows on x86 systems, making it easy to integrate into existing infrastructures. The engine operates exclusively in immediate mode, avoids internal message queueing, and provides optimised time access, fast virtual-memory-based serialisation, and built-in operational tooling. llfix is suitable for environments where predictability, transparency, and performance are critical, from colocated trading systems to high-throughput FIX gateways.

Release notes

1.0.1 :

  • Fixed potential compiler reordering issue and switched to TTAS from TAS in UserspaceSpinlock
  • Additional error logging for llfix::MemoryMappedFile::flush failures

1.0.0 : Initial version

How to build

llfix can be built using GCC, Clang, or MSVC. The compiler must support C++17. It can be built either in header-only mode or as a static library.

For header-only usage, add the <llfix_root>/include directory to your compiler’s include path.

For static library usage, build the library using CMake in the <llfix_root>/lib directory. Then add the <llfix_root>/include directory to your compiler’s include path and link the llfix static library in your linker settings. Available CMake options are described in the CMake Support section. When using the static library build, always include llfix/common.h or llfix/engine.h to avoid potential ODR or ABI inconsistencies.

On Linux, you must also link with -pthread.

Windows note: Always include llfix/engine.h before any Windows networking headers. This avoids conflicts between ws2tcpip.h and windows.h, and ensures that the maximum number of socket descriptors that can be monitored is configured correctly.

Building with dependencies

The following optional components can be enabled at build time. Each dependency requires specific preprocessor definitions and build and runtime configuration, as detailed below.

All define requirements listed below must be set at the build level (via compiler settings or target_compile_definitions), not inside individual source files, to avoid ODR/ABI mismatches.

Tinyxml2

Requirement Description
Defines -DLLFIX_ENABLE_DICTIONARY
Includes <llfix_root_directory>/deps/tinyxml2/include/ , provided in the commercial edition repo
Linker Lib path <llfix_root_directory>/deps/tinyxml2/lib and -ltinyxml2 on Linux, tinyxml2.lib on Windows, both provided in the commercial edition repo
Runtime N/A

Note: The provided Linux static libraries are built against RHEL 9.4’s C++ runtime. To build a static library for your distribution, use deps/tinyxml2/CMakeLists.txt :

cd <llfix_root_directory>/deps/tinyxml2
mkdir build
cd build
cmake ..
make

On Windows, the provided libs are built with /MD (Release) and /MDd (Debug). If your project uses /MT or /MTd, change the runtime library setting in the generated Visual Studio project and rebuild tinyxml2.

LibNUMA (Linux only)

Requirement Description
Defines -DLLFIX_ENABLE_NUMA
Includes Libnuma headers must be available on the build host
Linker -lnuma
Runtime so file should be available on the runtime host

OpenSSL (version 3.6 or newer)

Requirement Description
Defines -DLLFIX_ENABLE_OPENSSL
Includes OpenSSL headers must be available on the build host
Linker -lssl -lcrypto on Linux, libcrypto.lib libssl.lib required on Windows
Runtime so/dll files should be available on the runtime host

As an additional step on Windows, you must add OpenSSL’s applink.c to your project sources and build it as part of the application.

Solarflare TCPDirect (Linux only)

Requirement Description
Defines -DLLFIX_ENABLE_TCPDIRECT
Includes TCPDirect headers must be available on the build host
Linker -lonload_zf_static
Runtime A functional Solarflare Onload is required at runtime. This dependency applies regardless of whether the application is Onload'ed or uses TCPDirect.

CMake support

You can also find llfix.cmake in the llfix root directory, which can be used as a stand alone helper CMake file for integrating llfix into projects that use CMake. The minimum required CMake version is 3.8. The examples in the examples directory make use of this file.

The CMake options you can pass to llfix.cmake :

Option Description
-DLLFIX_STATIC_LIB=ON llfix as a static library (Default mode is header-only)
-DLLFIX_ENABLE_NUMA=ON LibNUMA
-DLLFIX_ENABLE_DICTIONARY=ON FIX dictionary support
-DLLFIX_ENABLE_OPENSSL=ON OpenSSL support
-DLLFIX_ENABLE_TCPDIRECT=ON Solarflare TCPDirect support

As for OpenSSL option, if the OPENSSL_ROOT_DIR environment variable is not set, llfix will attempt to include and link against the system-provided OpenSSL installation. If it is set, both include paths and libraries will be taken from that directory.

The OPENSSL_ROOT_DIR directory must contain both an include and a lib folder on Linux and Windows. The lib folder must contain the following files:

  • On Linux: libssl.so, libcrypto.so
  • On Windows: libssl.lib, libcrypto.lib

Additionally on Windows, it must contain "ms" folder with the following OpenSSL file: applink.c .

Configs

llfix uses a simple, human-readable configuration file format based on INI files similar to Quickfix :

  • Lines starting with # are comments
  • Configuration entries are organized into groups using square brackets. Group names should be unique:

    [GROUP_NAME] key=value

There are 4 config categories :

  • Engine : is the single application instance. It can manage multiple FIX clients/servers and abstracts all common and central settings.
  • FixClient : represents a FIX client/connector. Configs define network settings, retry behaviour, SSL, and NIC bindings for outgoing sessions.
  • FixServer : represents a FIX server/acceptor. Configs define accept ports, worker threads, NIC settings, SSL, and connection handling for incoming sessions.
  • FixSession : represents an individual FIX session between a client and server. Configs cover protocol version, heartbeat, logon/logoff behaviour, message validations, message serialisation, resends, throttling, scheduling, and dictionary settings.

Example configurations can be found at:

  • examples/fix_trade_client/config.cfg – FIX client configuration
  • examples/fix_exchange_simulator/config.cfg – FIX server configuration

Both configurations must define an ENGINE group.

Instance names must be unique. For FIX servers, session names must begin with 'SESSION' and be unique.

All loaded configuration values can be inspected via the log files or the admin GUI.

Engine configs

Config Description Default
log_level Logging verbosity level. One of : ERROR WARNING INFO DEBUG INFO
log_file Path to the log output file log.txt
ignore_sighup Ignore SIGHUP signal, affects the entire process (Linux only) false
management_server_port Port for TCP admin interface 0
management_server_nic_ip NIC IP for TCP admin interface
management_server_cpu_core_id CPU core to pin the admin interface thread -1
numa_bind_node NUMA node to bind, affects the entire process (Linux only) -1
numa_aware_allocations Used together with numa_bind_node. Setup allocations will be from the bound NUMA node (Linux only) false
lock_pages Lock the process virtual memory pages using mlockall (Linux only) false

FIX Client configs

Config Description Default
cpu_core_id CPU core to pin the FIX client thread -1
nic_address NIC card IP address
nic_name NIC card name. Mandatory for Solarflare TCPDirect
primary_address Target endpoint IP address
primary_port Target endpoint port no
secondary_address Secondary target endpoint IP address
secondary_port Secondary target endpoint port no
connect_timeout_seconds Connection timeout in seconds (Solarflare TCPDirect only) 3
nic_ringbuffer_tx_size NIC transmit ring buffer size (Solarflare TCPDirect only) 2048
nic_ringbuffer_rx_size NIC receive ring buffer size (Solarflare TCPDirect only) 4096
send_try_count Number of send retry attempts on failure. 0 means infinite retries. 0
starts_as_primary_instance Start as a primary instance. false value will disable the session. true
refresh_resend_cache_during_promotion When a secondary instance is promoted to primary, refreshes the resend message cache. true
socket_rx_size Socket receive buffer size in bytes 212992
socket_tx_size Socket transmit buffer size in bytes 212992
rx_buffer_capacity Internal receive buffer capacity in bytes 212992
tx_encode_buffer_capacity Internal transmit buffer capacity in bytes 212992
disable_nagle Disable Nagle’s algorithm true
quick_ack Enable TCP quick acknowledgment false
receive_size Maximum bytes read per receive call 4096
async_io_timeout_nanoseconds Async I/O polling timeout in nanoseconds 1000
use_ssl Enable SSL/TLS false
ssl_version SSL/TLS protocol version. One of TLS10 TLS11 TLS12 TLS13 TLS12
ssl_cipher_suite Allowed SSL/TLS cipher suites in OpenSSL format
ssl_certificate_pem_file SSL certificate file in PEM format
ssl_private_key_pem_file SSL private key file in PEM format
ssl_private_key_password Password for SSL private key file
ssl_ca_pem_file CA certificate file in PEM format
ssl_verify_peer Verify peer certificate during SSL handshake true

FIX Server configs

Config Description Default
cpu_core_id Applies to singlethreaded FIX server. CPU core to pin its thread -1
worker_thread_count Applies to multithreaded FIX server. If not specified it will be no of physical CPU cores on the host
accept_port Server port used to accept incoming connections
accept_timeout_seconds Timeout for accepting new connections in seconds 5
nic_address NIC ip address
nic_name NIC card name
send_try_count Number of send retry attempts on failure. 0 means infinite retries. 0
starts_as_primary_instance Start as a primary instance. false value will disable all sessions. true
refresh_resend_cache_during_promotion When a secondary instance is promoted to primary, refreshes the resend message cache. true
socket_rx_size Socket receive buffer size in bytes 212992
socket_tx_size Socket transmit buffer size in bytes 212992
rx_buffer_capacity Internal receive buffer capacity in bytes 212992
tx_encode_buffer_capacity Internal transmit buffer capacity in bytes 212992
disable_nagle Disable Nagle’s algorithm true
quick_ack Enable TCP quick acknowledgment false
pending_connection_queue_size Maximum number of pending TCP connection requests 32
receive_size Maximum bytes read per receive call 4096
async_io_timeout_nanoseconds Async I/O polling timeout in nanoseconds 1 million on Linux, 1000 on Windows
max_poll_events Maximum number of events processed per poll cycle 64
use_ssl Enable SSL/TLS false
ssl_version SSL/TLS protocol version. One of TLS10 TLS11 TLS12 TLS13 TLS12
ssl_cipher_suite Allowed SSL/TLS cipher suites in OpenSSL format
ssl_certificate_pem_file SSL certificate file in PEM format
ssl_private_key_pem_file SSL private key file in PEM format
ssl_private_key_password Password for SSL private key file
ssl_ca_pem_file CA certificate file in PEM format
ssl_verify_peer Verify peer certificate during SSL handshake true
ssl_crl_path Path to Certificate Revocation List (CRL) files for SSL verification

FIX Session configs, General

Config Description Default
heartbeat_interval_seconds FIX heartbeat interval in seconds. Applies to FIX clients only. 30
enable_simd_avx2 If enabled, FIX checksum (tag10) encoding and validations will be done using SIMD AVX2 false
timestamp_subseconds_precision Subsecond precision used for FIX tag52(sending time). Values are : NANO MICRO MILLI NONE NANO

FIX Session configs Header

Config Description Default
begin_string FIX protocol version. One of FIXT.1.1, FIX.4.4, FIX.4.3, FIX.4.2, FIX.4.1, FIX.4.0
sender_comp_id SenderCompID identifying this side of the FIX session
target_comp_id TargetCompID identifying the counterparty FIX session
additional_static_header_tags Additional static FIX tag value pairs in the following comma separated format : <tag>=<value>,<tag>=<value>,...
include_last_processed_seqnum_in_header Includes last processed sequence number in outgoing message headers tag369 false

FIX Session configs, Logon and Logout

Config Description Default
default_app_ver_id Default application version ID sent during logon (tag 1137). Applies to FIX5.0 and later
logon_username Username included in the logon message for authentication
logon_password Password included in the logon message for authentication
logon_message_new_password New password sent during logon for password change workflows
logon_reset_sequence_numbers Requests sequence number reset during logon (tag141) false
logon_include_next_expected_seq_no Includes next expected sequence number in the logon message (tag 789) false
logon_timeout_seconds Time to wait for a logon response before timing out 5
logout_timeout_seconds Time to wait for logout confirmation before forcefully closing the session 5

FIX Session configs, Validations

Config Description Default
validations_enabled Enables or disables all FIX message validations true
dictionary_validations_enabled Enables validation of messages against the loaded FIX dictionaries true
max_allowed_message_age_seconds Maximum allowed age of incoming messages in seconds based on tag52(sending time). 0 disables check 0
validate_repeating_groups Enables validation of repeating groups false

FIX Session configs, Resend Requests

Config Description Default
replay_messages_on_incoming_resend_request If turned on message replaying will be active. If false, gap filling will be used false
replay_message_cache_initial_size Initial capacity of the message cache used for handling resends 10240
max_resend_range Maximum number of messages that can be requested in a single resend request 10000
include_t97_during_resends Include PossDupFlag (tag 97) on messages resent due to a resend request false
outgoing_resend_request_expire_in_secs Time in seconds after which an outgoing resend request is considered expired 30

FIX Session configs, Throttler

Config Description Default
throttle_window_in_milliseconds Time window in milliseconds used to measure message rate for throttling 1000
throttle_limit Maximum number of messages allowed within the throttle window (0 disables) 0
throttle_action Action to take when the throttle limit is exceeded. One of WAIT DISCONNECT REJECT (FixServer only) WAIT
throttler_reject_message Message text returned (tag58) when a message is rejected due to throttling (FixServer only) "Message rate limit exceeded"

FIX Session configs, Serialisation

Config Description Default
sequence_store_file_path File path where FIX sequence numbers are persisted sequence.store
incoming_message_serialisation_path Directory path for storing serialised incoming FIX messages messages_incoming
outgoing_message_serialisation_path Directory path for storing serialised outgoing FIX messages messages_outgoing
max_serialised_file_size Maximum size (in bytes) of a serialised message file before rotation. 0 disables message serialisation 67108864 (64MB)

FIX Session configs, Scheduler

Config Description Default
schedule_week_days Days of the week when the FIX session is allowed to run. Should be dash ('-') separated digits from 1(Monday) to 7(Sunday)
start_hour_utc UTC hour when the session becomes active (-1 disables scheduling) -1
start_minute_utc UTC minute when the session becomes active. (-1 disables scheduling) -1
end_hour_utc UTC hour when the session stops being active. (-1 disables scheduling) -1
end_minute_utc UTC minute when the session stops being active (-1 disables scheduling) -1

FIX Session configs, Dictionary

Config Description Default
application_dictionary_path File path to the FIX XML dictionary
transport_dictionary_path File path to the FIX XML transport/session dictionary. Applies to FIX5.0 and later

Code generator

The llfix code generator takes FIX dictionaries as input and generates source code, including:

  • Enums for all field values
  • Classes per message type with encode and decode methods

The generator is located in the tools/code_generator directory. To build it:

  • make release on Linux
  • run build_msvc.bat or use VisualStudio project file on Windows.

CLI options are :

Option Description
-n <namespace> Namespace name
-d <dict_file> FIX dictionary file path
-t <transport_dict_file> FIX Transport dictionary file path
-o <output_path> Output path
-c <client class name> Class name for your FIX client
-x <client transport name> One of TCPConnector TCPConnectorSSL TCPConnectorTCPDirect. TCPConnector is the default one.
-s <server class name> Class name for your FIX server
-y <server transport name> One of TcpReactorScalable TcpReactorScalableSSL TcpReactor. TcpReactorScalable is the default one.

You can find "generated_server" and "generated_client" examples in "examples" directory.

Minimal usage example :

#include "messages/NewOrderSingle.h"
#include "messages/ExecutionReport.h"
void send_execution_report(llfix::FixSession* session, const SimulatorExecReport& contents)
{
custom::FIX44::ExecutionReport execution_report(outgoing_message_instance(session));
execution_report.set_msg_type(custom::FIX44::MsgType::EXECUTION_REPORT);
execution_report.set_OrderID(contents.clorid);
execution_report.set_ClOrdID(contents.clorid);
send_outgoing_message(session, execution_report.outgoing_message()
}
virtual void on_new_order(llfix::FixSession* session, const llfix::IncomingFixMessage* message) override
{
custom::FIX44::NewOrderSingle incoming_new_order(message);
SimulatorExecReport exec_report;
exec_report.clorid = incoming_new_order.get_ClOrdID();
exec_report.symbol = incoming_new_order.get_Symbol();
exec_report.side = incoming_new_order.get_Side();
...
}

You can find the full usage example in "tests/stress_tests/server" directory.

Examples

Main examples ( exchange simulator and trade client ) can be found in the examples directory. To build them :

  • make release on Linux and build_msvc.bat or VisualStudio project file on Windows

Alternatively you can also use CMake :

mkdir build
cd build
cmake ..

The options you can pass to CMake :

Option Description
-DLLFIX_STATIC_LIB=ON llfix as a static library (Default mode is header-only)
-DLLFIX_ENABLE_NUMA=ON LibNUMA
-DLLFIX_ENABLE_DICTIONARY=ON FIX dictionary support
-DLLFIX_ENABLE_OPENSSL=ON OpenSSL support
-DLLFIX_ENABLE_TCPDIRECT=ON Solarflare TCPDirect support

In the exchange simulator example :

  • For switching to multithreaded server, you need to include llfix/core/utilities/tcp_reactor_scalable.h and derive ExchangeSimulator class from llfix::TcpReactorScalable<>
  • For switching to multithreaded SSL server, you need to include llfix/core/ssl/tcp_reactor_scalable_ssl.h and derive ExchangeSimulator class from llfix::TcpReactorScalableSSL<>

In the trade client example :

  • For switching to SSL client , you need to include llfix/core/ssl/tcp_connector_ssl.h and derive SampleClient class from llfix::TCPConnectorSSL
  • For switching to Solarflare TCPDirect client , you need to include llfix/core/solarflare_tcpdirect/tcp_connector_tcpdirect.h and derive SampleClient class from llfix::TCPConnectorTCPDirect

You can also find other examples under "tests/other_networked_tests" directory :

  • "logon_password_authentication" demonstrates specifying logon passwords in FIX clients and validating logon passwords in FIX servers.
  • "raw_data_and_unicode" demonstrates using binary/raw data, unicode characters and sending and handling custom message types.
  • "nested_repeating_groups" demonstrates nested repeating groups usage.
  • "ssl" demonstrates a FIX server and a FIX client using SSL.
  • "tcpdirect_fix_client" demonstrates a FIX client using Solarflare TCPDirect transport.
  • "binance_testnet" demonstrates sending custom logon messages, sending and receiving custom FIX messages, and setting header tags.

Using API

Thread safety

When calling methods from llfix classes, you should ideally do so from a single thread, or ensure that your application logic is implemented in a thread-safe manner.

Engine initialisation and shutdown

llfix::Engine::on_start() must be called at the beginning of your program, and llfix::Engine::shutdown() must be called at the end of your program:


#include <llfix/engine.h">
...
...
...
instance.shutdown();

Sending and receiving

Virtual method overrides that handle incoming messages receive an llfix::IncomingFixMessage instance. For non-repeating group tags, you can use the following functions:

For repeating group tags, use:

To send FIX messages:

  1. Obtain the outgoing message instance via llfix::FixClient::outgoing_message_instance or llfix::FixServer::outgoing_message_instance
  2. Set the message type using llfix::OutgoingFixMessage::set_msg_type .
  3. Set the desired tag-value pairs using llfix::OutgoingFixMessage::set_tag . For timestamp tags (e.g., tag 60), use llfix::OutgoingFixMessage::set_timestamp_tag instead.
  4. Send the message using llfix::FixClient::send_outgoing_message or llfix::FixServer::send_outgoing_message

Repeating groups

To specify repeating groups for outgoing messages, you can simply use the regular set_tag API:

message->set_tag(453, 2);
message->set_tag(448, "PARTY1");
message->set_tag(447, 'D');
message->set_tag(452, 1);
message->set_tag(448, "PARTY2");
message->set_tag(447, 'D');
message->set_tag(452, 3);

To decode repeating groups in incoming FIX messages, you can use get_repeating_group_tag_value_as with a zero-based index. Here’s an example:

if (incoming_message->has_repeating_group_tag(453))
{
uint32_t repeating_group_no_parties = incoming_message->get_repeating_group_tag_value_as<uint32_t>(453, 0);
std::string repeating_group_msg = "Repeating group : ";
for (std::size_t i = 0; i < repeating_group_no_parties; i++)
{
repeating_group_msg += incoming_message->get_repeating_group_tag_value_as<std::string_view>(448, i);
repeating_group_msg += " ";
repeating_group_msg += incoming_message->get_repeating_group_tag_value_as<std::string_view>(447, i);
repeating_group_msg += " ";
repeating_group_msg += incoming_message->get_repeating_group_tag_value_as<std::string_view>(452, i);
repeating_group_msg += " ";
}
}

Nested repeating groups

The example below demonstrates encoding the following repeating group :
453=2|448=PARTY1|447=D|452=1|802=2|523=AAA|803=888|523=EEE|803=777|448=PARTY2|447=D|452=3|802=1|523=GGG|803=999|

message->set_tag(453, 2);
message->set_tag(448, "PARTY1");
message->set_tag(447, 'D');
message->set_tag(452, 1);
// Nested group1
message->set_tag(802, 2);
message->set_tag(523, "AAA");
message->set_tag(803, "888");
message->set_tag(523, "EEE");
message->set_tag(803, "777");
message->set_tag(448, "PARTY2");
message->set_tag(447, 'D');
message->set_tag(452, 3);
// Nested group2
message->set_tag(802, 1);
message->set_tag(523, "GGG");
message->set_tag(803, "999");

The example below demonstrates decoding the same nested repeating group :

void log_repeating_group(const llfix::IncomingFixMessage* message)
{
if (message->has_repeating_group_tag(453))
{
uint32_t repeating_group_no_parties = message->get_repeating_group_tag_value_as<uint32_t>(453, 0);
uint32_t total_nested_group_count = 0;
std::string repeating_group_msg = "Repeating group : ";
for (std::size_t i = 0; i < repeating_group_no_parties; i++)
{
repeating_group_msg += message->get_repeating_group_tag_value_as<std::string_view>(448, i);
repeating_group_msg += " ";
repeating_group_msg += message->get_repeating_group_tag_value_as<std::string_view>(447, i);
repeating_group_msg += " ";
repeating_group_msg += message->get_repeating_group_tag_value_as<std::string_view>(452, i);
repeating_group_msg += " ";
uint32_t nested_repeating_group_no = message->get_repeating_group_tag_value_as<uint32_t>(802, i);
for(std::size_t j=0; j<nested_repeating_group_no; j++)
{
repeating_group_msg += message->get_repeating_group_tag_value_as<std::string_view>(523, total_nested_group_count +j);
repeating_group_msg += " ";
repeating_group_msg += message->get_repeating_group_tag_value_as<std::string_view>(803, total_nested_group_count +j);
repeating_group_msg += " ";
}
total_nested_group_count += nested_repeating_group_no;
}
LLFIX_LOG_INFO(repeating_group_msg);
}
}

You can also find "nested_repeating_groups" example under "tests/other_networked_tests" directory.

Specifying header & trailer tags

If you need static header tags, please refer to the FixSession configuration, where you can use the additional_static_header_tags setting. Static here means that the value will remain unchanged for the entire FIX session.

For non-static header and trailer values, you can override virtal method send_outgoing message and use llfix::OutgoingFixMessage::set_tag as shown below:

// Fix client application
bool your_application::send_outgoing_message(llfix::OutgoingFixMessage* message)
{
// Setting a header tag
message->set_tag<llfix::FixMessageComponent::HEADER>(tag, value);
// Setting a trailer tag
message->set_tag<llfix::FixMessageComponent::TRAILER>(tag, value);
}
// Fix server application
bool your_application::send_outgoing_message(llfix::FixSession* session, llfix::OutgoingFixMessage* message)
{
// Setting a header tag
message->set_tag<llfix::FixMessageComponent::HEADER>(tag, value);
// Setting a trailer tag
message->set_tag<llfix::FixMessageComponent::TRAILER>(tag, value);
}

You can also check "binance_testnet" example in the "tests/other_networked_tests" directory.

Raw/binary data

To parse FIX messages containing raw (binary) fields, llfix must be built with the following preprocessor definition:

-DLLFIX_ENABLE_BINARY_FIELDS

When FIX dictionaries are enabled, binary field definitions (e.g. LENGTH/DATA pairs such as t95/t96) are automatically recognised by the FIX client and FIX server parsers.

For a complete example demonstrating the use of binary fields, refer to the "raw_data_and_unicode" example which is located in the tests/other_networked_tests directory. Below is the output of the deserialiser tool for that example :

FixClient overridable virtual methods

run()

void llfix::FixClient::run()

Main execution loop of the FIX client.

on_connection()

void llfix::FixClient::on_connection()

Called when a connection to the FIX server is established.

on_disconnection()

void llfix::FixClient::on_disconnection()

Called when the connection to the FIX server is lost.

on_logon_response()

void llfix::FixClient::on_logon_response(const IncomingFixMessage* message)

Called when a successful logon response is received from the server.

on_logout_response()

void llfix::FixClient::on_logout_response(const IncomingFixMessage* message)

Called when a logout response is received from the server.

on_logon_reject()

void llfix::FixClient::on_logon_reject(const IncomingFixMessage* message)

Called when a logon rejection message is received from the server.

on_server_heartbeat()

void llfix::FixClient::on_server_heartbeat()

Called when a heartbeat is received from the server.

on_server_test_request()

void llfix::FixClient::on_server_test_request(const IncomingFixMessage* message)

Called when a test request is received from the server.

on_server_resend_request()

void llfix::FixClient::on_server_resend_request(const IncomingFixMessage* message)

Called when a resend request is received from the server.

on_execution_report()

void llfix::FixClient::on_execution_report(const IncomingFixMessage* message)

Called when an execution report message is received.

on_order_cancel_replace_reject()

void llfix::FixClient::on_order_cancel_replace_reject(const IncomingFixMessage* message)

Called when an order cancel/replace reject message is received.

on_session_level_reject()

void llfix::FixClient::on_session_level_reject(const IncomingFixMessage* message)

Called when a session-level reject message is received.

on_application_level_reject()

void llfix::FixClient::on_application_level_reject(const IncomingFixMessage* message)

Called when an application-level reject message is received.

on_custom_message_type()

void llfix::FixClient::on_custom_message_type(const IncomingFixMessage* message)

Called when a custom or user-defined FIX message is received.

send_logon_request()

bool llfix::FixClient::send_logon_request()

Handles sending a logon request to the FIX server.

send_logout_request()

bool llfix::FixClient::send_logout_request()

Handles sending a logout request to the FIX server.

send_client_heartbeat()

bool llfix::FixClient::send_client_heartbeat(FixString* test_request_id)

Handles sending a heartbeat message to the server.

send_test_request()

bool llfix::FixClient::send_test_request()

Handles sending a test request message to the server.

send_resend_request()

bool llfix::FixClient::send_resend_request()

Handles sending a resend request message to the server.

send_sequence_reset_message()

bool llfix::FixClient::send_sequence_reset_message(uint32_t desired_sequence_no)

Handles sending a sequence reset message with the desired sequence number.

send_gap_fill_message()

bool llfix::FixClient::send_gap_fill_message()

Handles sending a gap fill sequence reset message.

resend_messages_to_server()

void llfix::FixClient::resend_messages_to_server(uint32_t begin_seq_no, uint32_t end_seq_no)

Handles resending messages to the server for the specified sequence range.

send_reject_message()

bool llfix::FixClient::send_reject_message( const IncomingFixMessage& incoming_message, uint32_t reject_reason_code, const char* buffer_message, std::size_t buffer_message_length )

Handles sending a reject message in response to an invalid incoming message.

send_outgoing_message()

bool llfix::FixClient::send_outgoing_message( llfix::OutgoingFixMessage* message )

Handles all outgoing messages.

FixServer overridable virtual methods

on_new_order()

void llfix::FixServer::on_new_order(FixSession* session, const IncomingFixMessage* message)

Called when a new order message is received from a client.

on_cancel_order()

void llfix::FixServer::on_cancel_order(FixSession* session, const IncomingFixMessage* message)

Called when an order cancel request is received from a client.

on_replace_order()

void llfix::FixServer::on_replace_order(FixSession* session, const IncomingFixMessage* message)

Called when an order replace request is received from a client.

on_application_level_reject()

void llfix::FixServer::on_application_level_reject(FixSession* session, const IncomingFixMessage* message)

Called when an application-level reject is received from a client.

on_session_level_reject()

void llfix::FixServer::on_session_level_reject(FixSession* session, const IncomingFixMessage* message)

Called when a session-level reject is received from a client.

on_custom_message()

void llfix::FixServer::on_custom_message(FixSession* session, const IncomingFixMessage* message)

Called when a custom or user-defined FIX message is received.

on_logon_request()

void llfix::FixServer::on_logon_request(FixSession* session, const IncomingFixMessage* message)

Called when a logon request is received from a client.

on_logout_request()

void llfix::FixServer::on_logout_request(FixSession* session, const IncomingFixMessage* message)

Called when a logout request is received from a client.

on_client_resend_request()

void llfix::FixServer::on_client_resend_request(FixSession* session, const IncomingFixMessage* message)

Called when a resend request is received from a client.

on_client_test_request()

void llfix::FixServer::on_client_test_request(FixSession* session, const IncomingFixMessage* message)

Called when a test request is received from a client.

on_client_heartbeat()

void llfix::FixServer::on_client_heartbeat(FixSession* session)

Called when a heartbeat is received from a client.

process_incoming_throttling()

bool llfix::FixServer::process_incoming_throttling(FixSession* session, const IncomingFixMessage* incoming_fix_message)

Handles throttling checks for incoming client messages.

process_schedule_validator()

void llfix::FixServer::process_schedule_validator(FixSession* session)

Validates the session against configured schedule rules.

authenticate_logon_request()

bool llfix::FixServer::authenticate_logon_request(FixSession* session, const IncomingFixMessage* message)

Handles authentication and validation of a logon request.

process_logon_request()

void llfix::FixServer::process_logon_request(FixSession* session, std::size_t peer_index, const IncomingFixMessage* message)

Processes an incoming Logon (35=A) request.

accept_session()

FixSession* llfix::FixServer::accept_session(std::size_t peer_index, const IncomingFixMessage* incoming_fix_message, const char* buffer, std::size_t buffer_length, uint32_t parser_reject_code)

Accepts and validates an incoming session before logon processing.

send_heartbeat()

bool llfix::FixServer::send_heartbeat(FixSession* session, FixString* test_request_id)

Handles sending a heartbeat message to the client.

send_logon_response()

bool llfix::FixServer::send_logon_response(FixSession* session, const IncomingFixMessage* message)

Handles sending a logon response to the client.

send_logout_message()

bool llfix::FixServer::send_logout_message(FixSession* session, const std::string& reason_text = "")

Handles sending a logout message to the client.

send_test_request()

bool llfix::FixServer::send_test_request(FixSession* session)

Handles sending a test request to the client.

send_resend_request()

bool llfix::FixServer::send_resend_request(FixSession* session)

Handles sending a resend request to the client.

send_sequence_reset_message()

bool llfix::FixServer::send_sequence_reset_message(FixSession* session, uint32_t desired_sequence_no)

Handles sending a sequence reset message to the client.

send_gap_fill_message()

bool llfix::FixServer::send_gap_fill_message(FixSession* session)

Handles sending a gap fill sequence reset message.

resend_messages_to_client()

void llfix::FixServer::resend_messages_to_client(FixSession* session, uint32_t begining_seq_no, uint32_t end_seq_no)

Handles resending messages to the client for the specified sequence range.

send_reject_message()

bool llfix::FixServer::send_reject_message( FixSession* session, const IncomingFixMessage* incoming_message, uint32_t reject_reason_code, const char* buffer_message, std::size_t buffer_message_length )

Handles sending a reject message to the client.

send_throttle_reject_message()

bool llfix::FixServer::send_throttle_reject_message(FixSession* session, const IncomingFixMessage* incoming_message)

Handles sending a throttle reject message to the client.

send_outgoing_message()

bool llfix::FixServer::send_outgoing_message( llfix::FixSession* session, llfix::OutgoingFixMessage* message )

Handles all outgoing messages.

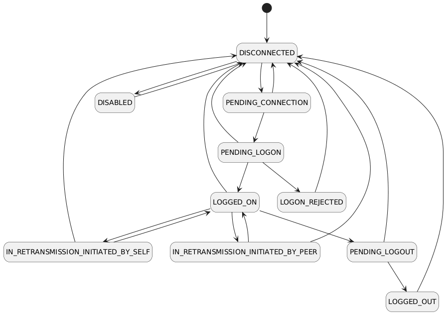
Session states

An llfix engine FIX session can be in one of the following states:

State Description
DISABLED Session is administratively disabled.
DISCONNECTED Session is not connected to the peer.
LOGGED_OUT Session is disconnected after a successful logout.
LOGON_REJECTED Logon attempt was rejected by the peer.
PENDING_CONNECTION TCP connection established, waiting to initiate logon.
PENDING_LOGON Logon message sent, awaiting logon response.
PENDING_LOGOUT Logout message sent, awaiting completion.
LOGGED_ON Session is logged on and fully operational.
IN_RETRANSMISSION_INITIATED_BY_SELF Session is retransmitting messages initiated by this side.
IN_RETRANSMISSION_INITIATED_BY_PEER Session is retransmitting messages initiated by the peer.

Note about logouts : On the client, state LOGGED_OUT represents completion of the logout handshake (logout sent and response received). On the server, LOGGED_OUT represents that a Logout message has been received from the peer. The server typically disconnects immediately after sending its Logout response and therefore does not enter a separate PENDING_LOGOUT state.

FIX client state transitions are as below :

FIX server state transitions are as below :

Fixed points

Using fixed points are much more performant compared to floating points and doubles and already most electronic trading venues use fixed-point prices and quantities. llfix engine provides an unsigned fixed point abstraction (llfix::FixedPoint) that can be used as below :

// Usage 1
fp.set_from_chars("1000.0023");
// Actual value is 1000.0023
std::cout << fp.to_string();
// 1000.0023
std::cout << fp.get_raw_value();
// 10000023
// Usage 2
fp.set_raw_value(10001234);
// Actual value is 1000.1234
std::cout << fp.to_string();
// 1000.1234
std::cout << fp.get_raw_value();
// 10001234
// Encoding in outgoing FIX messages
message->set_tag(TAG_NO, fp);
// Decoding in incoming FIX messages
auto fp = message->get_tag_value_as<llfix::FixedPoint>(TAG_NO);

llfix::FixedPoint is a purpose-specific unsigned fixed-point type and is not intended for general-purpose numeric use. Its design imposes several usage constraints; please review the entire llfix::FixedPoint API reference carefully before using it.

TCP Admin interface

When the TCP administration interface is configured, it is started automatically by llfix::Engine::on_start.

Once initialised, you must register your FIX server or FIX client with the management server in order to expose it:

...
llfix::Engine::on_start(config_file);
...
// Registering a FIX server after its creation
llfix::Engine::get_management_server().register_server(&server_instance);
// Registering a FIX client after its creation
...

Note that, at the end of your program’s lifecycle, the TCP administration interface must be stopped before shutting down your instances:

...
llfix::Engine::stop_management_server();
instance.shutdown();

The examples in the examples directory demonstrate these API calls.

Persistency plugins

You can create your custom message persister by deriving from llfix::MessagePersistPlugin interface and implementing its methods :

void persist_incoming_message(const std::string_view& session_name, uint32_t sequence_number, const char* buffer, std::size_t buffer_size)
void persist_outgoing_message(const std::string_view& session_name, uint32_t sequence_number, const char* buffer, std::size_t buffer_size, bool successfully_transmitted)

To enable it you need to call llfix::FixClient::set_message_persist_plugin or llfix::FixServer::set_message_persist_plugin.

You can find "my_message_persister.h" example under "tests/fix_server_automation/server".

When using a custom message persistence plugin, you can disable the built-in message serialisation for a specific session by setting the max_serialised_file_size configuration parameter to 0 for that session.

Session specific data

llfix::FixSession allows applications to associate data with FIX sessions via llfix::FixSession::add_attribute and llfix::FixSession::get_attribute. When adding an attribute, you must specify a name, which should be reused during retrieval. Supported value types:

  • std::string
  • Arithmetic types (converted via std::to_string)
  • Any type supporting stream insertion (operator<<)

An llfix::FixSession can be accessed via llfix::FixClient::get_session or llfix::FixServer::get_session.

Validations

Note: Session protocol mechanics (sequence number handling, resend requests, gap fills, heartbeats and test requests) are implemented as part of the FIX session state machine and are not listed under validations.

For configuration options to enable or disable validations, please refer to section 1.3.7, FIX Session configs, Validations. Note that fundamental validations, such as parser-level checks, cannot be disabled.

llfix performs validations in several categories:

Parser level

  • Missing equals sign (=)
  • Tag with no value
  • Duplicate tag (excluding repeating groups)
  • Non-numeric tag

Message level

  • Missing tag 8
  • Missing tag 9 or non-numeric tag 9 value
  • Missing tag 10 or non-numeric tag 10 value
  • Missing tag 34 or non-numeric tag 34 value
  • Missing tag 35
  • Missing tag 49
  • Missing tag 56
  • Incorrect body length (tag 9)
  • Invalid checksum (tag 10)
  • Incorrect tag ordering in headers (tag 8, tag 9, tag 35)

Session level

  • Invalid SenderCompID
  • Invalid TargetCompID
  • Invalid FIX protocol version

Time based

  • Tag 52 staleness validation (has its own configuration, disabled by default)

FIX server logons

  • Missing tag 98 (encryption method)
  • Missing tag 108 (heartbeat interval)
  • Invalid tag 108 (heartbeat interval)
  • Duplicate logon

Dictionary based

  • Invalid message type, message does not exist in the dictionary
  • Invalid tag, tag does not exist in the dictionary for a specific message type
  • Missing required tag, a required tag for a specific message type is missing
  • Undefined tag, field does not exist in the dictionary

Dictionary based, allowed values
Validated data types are as below:

  • int
  • float
  • boolean
  • timestamp
  • timeonly
  • dateonly

Dictionary based, repeating groups
The following validations can be performed for repeating groups that are marked as 'required':

  • Missing count/leading tag
  • Multiple required group count/leading tags
  • Non-numeric count/leading tag

Administration

Message serialisations & deserialiser tool

Messages are recorded in a binary format for speed per direction (incoming & outgoing). You should use the deserialiser command line tool in order to view the recorded messages.

Deserialiser can be found in "tools/deserialiser" directory. To build it :

  • make release on Linux
  • run build_msvc.bat or use VisualStudio project file on Windows.

CLI options are :

Option Description
-i <path> Input serialisation path
-o <file> Output file
-e Exclude timestamps from output
-t Use tag names instead of numbers

While specifying an input path, it can contain multiple subfolders. It will be recursively searching for all message serialisations and sort them based on serialisation timestamp.

By specifying -t, you can also get textual descriptions instead of tag numbers :

...
TIMESTAMP=19:46:28.832665400
Success=1
BeginString=FIX.4.4|BodyLength=188|MsgType=D|MsgSeqNum=2|SenderCompID=CLIENT1|SendingTime=20251229-19:46:28.826044800|TargetCompID=EXECUTOR|ClOrdID=1|Symbol=BMWG.DE|Side=1|OrderQty=1|Price=5|OrdType=2|TimeInForce=0|NoPartyIDs=2|PartyID=PARTY1|PartyIDSource=D|PartyRole=1|PartyID=PARTY2|PartyIDSource=D|PartyRole=3|TransactTime=20251229-19:46:28.826044800|CheckSum=027|
----------------------------------------
TIMESTAMP=19:46:28.832693500
Success=1
BeginString=FIX.4.4|BodyLength=188|MsgType=D|MsgSeqNum=2|SenderCompID=CLIENT3|SendingTime=20251229-19:46:28.825434700|TargetCompID=EXECUTOR|ClOrdID=1|Symbol=BMWG.DE|Side=1|OrderQty=1|Price=5|OrdType=2|TimeInForce=0|NoPartyIDs=2|PartyID=PARTY1|PartyIDSource=D|PartyRole=1|PartyID=PARTY2|PartyIDSource=D|PartyRole=3|TransactTime=20251229-19:46:28.825434700|CheckSum=031|
...

Sequence stores

Sequence numbers for each session are stored in a binary format. If modification is required for any reason, it can be performed using the Sequence Store Manager tool.

The source code for this tool is located in tools/sequence_store_manager. To build it:

  • make release on Linux
  • run build_msvc.bat or use VisualStudio project file on Windows.

Once built, the tool can be executed from the command line to modify and verify sequence store files.

Admin Gui

Introduction

The llfix engine provides a built-in TCP-based management interface for runtime control, inspection,

This interface is intended for:

  • The bundled Python CLI admin client
  • The Admin GUI

It is not part of the FIX data plane and does not affect trading latency or session message flow.

The management interface allows operators to:

  • Inspect engine runtime information
  • Query and manage FIX clients and FIX servers
  • Inspect and control FIX sessions
  • Perform operational recovery actions (e.g. sequence number control)
  • Support high-availability setups (primary / secondary roles)

All operations are performed live, without restarting the engine.

As the interface is intentionally lightweight, it doesn't use encryption. Therefore it must be deployed in a trusted environment.

The Admin GUI is implemented using Qt 6.7.3. A list of supported operating systems is available in the Qt 6.7 Supported Platforms documentation.

To run the Admin GUI:

  • Windows: The executable and all required DLLs are located in tools/admin_gui/bin_windows. This directory is fully self-contained and can be run directly.
  • Ubuntu: Use the admin_gui.sh launcher script found in tools/admin_gui/bin_linux. Ensure the script is executable with "chmod +x ./admin_gui.sh". This directory includes all required shared libraries and is fully self-contained.

Building

The Admin GUI is implemented using Qt 6.7.3 and dynamically links against the Qt shared libraries (shared objects on Linux and DLLs on Windows).

To build the Admin GUI, Qt Creator must be installed on the system.

Once Qt Creator is available, open the provided Qt project file admin_gui.pro, located in tools/admin_gui/src, and build the project using Qt Creator.

Usage

To connect to an instance running the llfix engine:

  1. From the Main menu, select Connect.
  2. In the connection dialog, specify the IP address and port, then click Connect

After establishing a connection, you will be taken to the main screen. This screen displays the uptime, llfix engine version, current log level, and all registered FIX server and FIX client instances.

From this screen, you can change the log level without restarting the running application :

If you right-click on any instance, the instance context menu provides the following options:

  • Show Loaded Instance Configuration
  • Disable All Sessions
  • Enable All Sessions
  • Demote (High Availability)
  • Promote (High Availability)

After double-clicking an instance name, the Instance Dialog opens, displaying a list of sessions within that instance. Clicking on a session name will open the Session Screen.

In the Session Screen, you can view the session state, sequence numbers, and the loaded configuration information :

Clicking “Manage Seq. Nos” opens the Session Sequence Number Management screen. From here, you can:

  • Set the incoming sequence number
  • Set the outgoing sequence number
  • Send a Sequence Reset message to the connected peer

From the Main Menu, click “Others” and then “Events Browser” to open the Events Browser window. Here, you can monitor and filter events such as session state changes, sent administrative commands, and more.

Port forwarding

To remain lightweight, the llfix engine and Admin GUI communicate over plain TCP. In environments where encrypted transport is required, such as accessing a colocation site over SSH, TCP traffic can be secured using SSH port forwarding.

The steps below describe how to configure local port forwarding using PuTTY:

  1. Launch PuTTY
  2. Navigate to Connection → SSH → Tunnels.
  3. In the Source port field, enter the local port on your client machine.
  4. In the Destination field, specify the IP address and port of the remote TCP server.
  5. Ensure the Local radio button is selected.
  6. Click Add to register the forwarding rule.
  7. Return to the Session category and click Open to initiate the SSH connection.
  8. After logging in to the remote server, the port forwarding tunnel is active.

Admin CLI

You can find "admin_client.py" under tools directory. Its usage is as below:

python admin_client.py <server> <port_number>

The table below lists the available admin interface commands and their descriptions :

Command Description
help Display all available admin CLI commands
get_uptime Show engine uptime since startup
get_engine_version Return the running llfix engine version
get_engine_log_path Display the current engine log file path
get_engine_log_level Show the active engine log level
set_engine_log_level <log_level> Set engine log level (ERROR, WARNING, INFO, DEBUG)
get_clients List all registered FIX client instances
get_servers List all registered FIX server instances
get_instance_config <client/server> Display configuration of a client or server instance
set_is_instance_primary <c/s> <1/0> Promote (1) or demote (0) an instance to primary role
is_instance_primary <client/server> Check whether an instance is currently primary
get_sessions <client/server> List all FIX sessions for a given instance
get_session_state <c/s> <session> Return the current state of a FIX session
get_session_config <c/s> <session> Display configuration of a FIX session
get_all_session_states Show states of all sessions across all instances
enable_session <c/s> <session> Enable a FIX session
disable_session <c/s> <session> Disable a FIX session
get_incoming_sequence_number <c/s> <session> Get current incoming sequence number
get_outgoing_sequence_number <c/s> <session> Get current outgoing sequence number
set_incoming_sequence_number <c/s> <session> <no> Set incoming sequence number
set_outgoing_sequence_number <c/s> <session> <no> Set outgoing sequence number
send_sequence_reset <c/s> <session> <no> Send FIX sequence reset

Logs

You can find the logger configuration options in the Engine Configs section of the llfix documentation.

The llfix logger supports the following severity levels:

FATAL, ERROR, WARNING, INFO, DEBUG

During initialisation, log messages use the INFO, WARNING, and ERROR severities. The FATAL severity is reserved for critical failures, such as memory allocation errors or failures when creating memory-mapped files.

Validation errors are logged using the ERROR severity.

Note that the logger severity can be changed at runtime via the Admin GUI without restarting the instance.

High availability

Overview

Sequence numbers and messages are synchronised reliably using a TCP-based HA Syncer. Synchronisation follows a receiver-driven model to minimise network load.

Automatic promotion and demotion ensure uninterrupted FIX sessions, while the HA Manager guarantees continuous availability through TCP-based leader election. Manual failovers can also be performed via the Admin GUI.

Primary and Secondary Instance Roles

Each FIX server/client instance operates in either a primary or secondary role, as determined by the starts_as_primary_instance configuration setting.

  • When starts_as_primary_instance is set to false, the instance starts in the secondary role and all FIX sessions are disabled.
  • When starts_as_primary_instance is set to true, the instance starts in the primary role and all FIX sessions are enabled.

HA Syncer

The HA Syncer executable operates in dual mode, meaning it can both send and receive data. The initially_supporting_primary_instance configuration determines whether the parent instance starts as primary or secondary :

  1. If the parent instance is secondary: The Syncer operates as a receiver. It actively sends synchronisation queries
  2. If the parent instance is primary: The Syncer operates as a sender. It responds to incoming synchronisation queries

Each syncer runs an admin client connected to its parent instance to query the current HA role (primary or secondary).

If the parent instance’s admin interface is unreachable, the Syncer enters an unknown state and remains inactive until connectivity is restored.

Data transfer is receiver-driven, as outlined below:

  • The secondary instance’s Syncer (receiver) sends a query for a specific session.
  • The primary instance’s Syncer (sender) responds with the sequence numbers and the latest messages.
  • After receiving a response, the receiver updates sequence numbers and sends requests for new messages.

Promotions and demotions

Both FIX client and FIX server instances support the administrative command set_is_instance_primary, which controls whether an instance operates as a primary or secondary node :

  • When an instance receives set_is_instance_primary 0, all FIX sessions are disabled.
  • When an instance receives set_is_instance_primary 1, all FIX sessions are enabled.

Syncers determine the operational state of their parent instance by issuing the is_instance_primary query. Based on the returned value, a syncer will automatically switch its mode between receiver and sender.

HA Manager and automatic failovers

The HA Manager executable is responsible for high-availability orchestration:

  • It detects failure of the current primary instance and promotes a secondary instance to primary.
  • It also enforces correctness by demoting any instance that incorrectly claims to be primary, including a previously failed primary or any other rogue instance.

Note that instance promotion and demotion can also be performed manually via the administrative GUI.

Setup

You can find an example setup under "tests/other_networked_tests/high_availability" folder.

FIX Server/Client instances

  1. Both primary and secondary instances should be running TCP admin interfaces. Please refer to engine configs.
  2. Primary instance should have starts_as_primary_instance=true config.
  3. Secondary instance should have starts_as_primary_instance=false config.

HA Syncers

HASyncer is located in the tools/high_availability_syncer directory. To build it:

  • On Linux: run make release
  • On Windows: run build_msvc.bat or open the Visual Studio project file

You will need two configuration files: one for the primary instance and one for the secondary instance. Example configs are provided in the tools/high_availability_syncer/ directory.

HASyncer configuration descriptions:

Config Description Default
initially_supporting_primary_instance Whether the parent instance initially acts as the primary false
log_file Path to the file where logs will be written log.txt
log_level Logging verbosity level. One of : ERROR WARNING INFO DEBUG INFO
log_queries Enable or disable logging of query messages false
log_message_syncs Enable or disable logging of message sync messages false
sender_nic_ip IP address of the network interface card used by the sender
sender_port Port number the sender will use for communication
sender_cpu_core_id CPU core ID to which the sender thread is pinned. -1 disables pinning -1
receiver_nic_ip IP address of the network interface card used by the receiver
receiver_target_ip Target IP address the receiver will listen to
receiver_target_port Target port number the receiver will listen to
receiver_cpu_core_id CPU core ID to which the receiver thread is pinned. -1 disables pinning -1
sync_query_interval_microseconds Periodic query interval in microseconds 100000
sync_outgoing_messages Synchronise outgoing FIX messages true
sync_incoming_messages Synchronise incoming FIX messages true
max_request_message_count_per_query_response Maximum number of incoming or outgoing messages that can be requested per query 100
parent_instance_name Name of the parent instance to connect to
parent_instance_admin_ip IP address of the parent instance's admin interface
parent_instance_admin_port Port number of the parent instance's admin interface
parent_instance_admin_client_nic_ip NIC IP used by the admin client when connecting to parent
parent_instance_admin_client_query_interval_milliseconds Interval in milliseconds between admin client queries 1000

Additionally, an HASyncer configuration must include settings for the sessions it will be syncing. The example below defines four different sessions. Note that all session attributes must begin with SESSION:

[SESSION_ONE]
sequence_store_file_path=./test_suite/server1/clients/client1/sequence.store
max_serialised_file_size=67108864
incoming_message_serialisation_path=./test_suite/server1/clients/client1/messages_incoming
outgoing_message_serialisation_path=./test_suite/server1/clients/client1/messages_outgoing
[SESSION_TWO]
sequence_store_file_path=./test_suite/server1/clients/client2/sequence.store
max_serialised_file_size=67108864
incoming_message_serialisation_path=./test_suite/server1/clients/client2/messages_incoming
outgoing_message_serialisation_path=./test_suite/server1/clients/client2/messages_outgoing
[SESSION_THREE]
sequence_store_file_path=./test_suite/server1/clients/client3/sequence.store
max_serialised_file_size=67108864
incoming_message_serialisation_path=./test_suite/server1/clients/client3/messages_incoming
outgoing_message_serialisation_path=./test_suite/server1/clients/client3/messages_outgoing
[SESSION_FOUR]
sequence_store_file_path=./test_suite/server1/clients/client4/sequence.store
max_serialised_file_size=67108864
incoming_message_serialisation_path=./test_suite/server1/clients/client4/messages_incoming
outgoing_message_serialisation_path=./test_suite/server1/clients/client4/messages_outgoing

Important: Configured sequence stores must be available before starting HASyncer. In other words, the FIX client/server instances should be started first.

HA Manager

HAManager is located in the tools/high_availability_manager directory. To build it:

  • make release on Linux
  • run build_msvc.bat or use VisualStudio project file on Windows.

You will need one configuration file for your single HAManager instance. An example config is provided in the tools/high_availability_manager/ directory.

HAManager configuration descriptions:

Config Description Default
log_file Path to the file where logs will be written log.txt
log_level Logging verbosity level. One of : ERROR WARNING INFO DEBUG INFO
failover_timeout_milliseconds Maximum time to wait for a failover to complete before giving up 10
promotion_try_wait_milliseconds Delay between attempts to promote a secondary instance to primary 1
demotion_try_wait_milliseconds Delay between attempts to demote a misbehaving or rogue primary 1
initial_leader_finding_timeout_milliseconds Timeout for discovering the current primary when starting up 1000
initial_new_leader_assignment_timeout_milliseconds Timeout for assigning a new leader during initial startup 2000

Additionally, an HAManager configuration must include settings for instances it will be managing. The example below defines two instances. Note that all instance attributes must begin with INSTANCE:

[INSTANCE_ONE]
instance_name=SERVER1
instance_admin_ip=192.168.10.103
instance_admin_port=42
instance_admin_client_nic_ip=192.168.10.103
instance_admin_client_query_interval_milliseconds=1000
[INSTANCE_TWO]
instance_name=SERVER2
instance_admin_ip=192.168.10.100
instance_admin_port=44
instance_admin_client_nic_ip=192.168.10.100
instance_admin_client_query_interval_milliseconds=1000

Working with Solarflare TCPDirect

Overview

Solarflare Onload accelerates networking by implementing the BSD sockets API in user space, allowing applications to run without recompilation. Solarflare TCPDirect bypasses the BSD sockets interface and its associated semantics to achieve even lower latency.

In llfix, you must derive your FIX client implementation from llfix::FixClient<llfix::TCPConnectorTCPDirect> in order to use TCPDirect for your FIX clients. Additionally you also must specify nic_name and nic_address configurations for your FIX clients.

You can also find "tcpdirect_fix_client" example under "tests/other_networked_tests" directory.

There are several important differences compared with regular operating system sockets:

  • Solarflare TCPDirect does not support loopback. To operate correctly, the NIC must have an active physical link.
  • When TCPDirect is used, the data path differs from the standard kernel networking stack. As a result, conventional packet capture tools will not function. For troubleshooting, you can use the zf_stackdump utility, which is documented in the the official Solarflare TCPDirect documentation. For packet capture capabilities, please contact AMD regarding their toolchain.

Huge pages requirement

TCPDirect relies on virtual memory huge pages. As a result, the system must be configured with a sufficient number of huge pages before TCPDirect can be used.

TCPDirect utilises virtual memory huge pages; therefore, your system must be configured with a sufficient number of huge pages. Each TCPDirect stack typically consumes at least 10 huge pages, and the llfix implementation uses one TCPDirect stack per FixClient.

If you want to reduce huge page consumption, see Using shared TCPDirect Stacks below.

Limited PIO resources

PIO resources are limited on Solarflare NICs. This limitation constrains the maximum number of FIX clients that can use private TCPDirect stacks concurrently.

Once available PIO resources are exhausted, additional TCPDirect stacks cannot be created. For more details, refer to the official Solarflare TCPDirect documentation.

To mitigate PIO resource limitations, see Using shared TCPDirect Stacks below.

Using shared TCPDirect stacks

It is possible to reuse a shared TCPDirect stack across multiple FIX client instances in order to:

  • Reduce huge page consumption
  • Increase the number of FIX clients

The "tcpdirect_fix_client" example under "tests/other_networked_tests" also demonstrates how to create and use shared TCPDirect stacks.

IMPORTANT: When a TCPDirect stack is shared, it must be accessed by only a single thread. Unlike private stacks, shared stacks do not support multi-threaded FIX clients. Consequently, all FIX clients using a shared TCPDirect stack must operate in a single-threaded manner.

Continuous incoming data processing requirement

Compared with operating system sockets, TCPDirect provides greater control but requires more manual management. When writing your application, you must ensure that llfix::FixClient::process is called sufficiently often, as this call continuously advances the TCPDirect stack.

It is important to note that this requirement applies even to applications that only transmit data and do not explicitly receive any. In such cases, llfix::FixClient::process must still be invoked in order to process TCP acknowledgements for the TCPDirect stack. Failing to do so may lead to jitter. high tail latencies and hangs.

SSL

Overview

The outline of the SSL implementation is as follows:

  • The supported OpenSSL library version is 3.6 or later, with 3.6 as the minimum requirement.
  • The supported certificate and key file format is PEM. You can use OpenSSL utilities to convert certificates from other formats, such as PKCS#12 (.p12 / .pfx), to PEM if required.

Sigpipe signal

The current implementation configures the entire process to ignore SIGPIPE signals on Linux. This is primarily due to the fact that SSL_write does not provide an equivalent to the MSG_NOSIGNAL option available with BSD sockets.

Continuous incoming data processing requirement

When using OpenSSL, you must ensure that llfix::FixClient::process() is called frequently enough to adequately drain the receive (RX) path. Failing to do so can prevent the TLS state machine from making progress and may lead to stalls, hangs, or apparent deadlocks during send operations.

Tuning

System

For optimal server operation, the following conditions are recommended:

  • CPU frequency should be maximised to ensure consistent low-latency performance.
  • A sufficient number of isolated CPU cores should be available. Core isolation and pinning are supported by llfix through the relevant CPU core ID configuration parameters.

For further guidance on system-level tuning, the RHEL Low Latency Tuning Guide is a useful reference, as it provides comprehensive recommendations for optimising operating system and network performance.

llfix settings

Several llfix configuration parameters may affect performance:

  • FixClient, FixServer, and the TCP administration interface expose CPU core ID configuration options, which are used for thread pinning. Pinning threads to specific cores reduces context switching and improves cache locality, resulting in lower latency and more predictable performance.
  • Setting enable_simd_avx2=true enables SIMD acceleration for FIX checksum calculation and validation.
  • The numa_bind_node and numa_aware_allocations may be used to influence the initial memory allocations performed by llfix. Note that for numa_aware_allocations to take effect, the numa_bind_node parameter must also be specified. NUMA-aware allocation can reduce memory access latency.

llfix::FixedPoint

The use of llfix::FixedPoint is strongly recommended in preference to floating-point types (float and double) wherever possible. The llfix::FixedPoint class is described in detail in the Using the API section.

Dictionary trimming

Remove all unused FIX fields, message types, and repeating groups. A leaner dictionary reduces validation overhead and results in more predictable latency.

Third party licences

The product uses or optionally supports the following third-party components, along with their respective licences:

llfix::OutgoingFixMessage
FIX message builder and encoder for outbound messages.
Definition: outgoing_fix_message.h:99
llfix::Engine::on_start
static void on_start(const std::string &config_file_path="", const std::string &config_group_name="ENGINE")
Initialise and start the engine.
Definition: engine.h:84
llfix::FixedPoint::set_from_chars
void set_from_chars(const char *buffer, std::size_t length)
Set value from a character buffer representing a decimal number.
Definition: fixed_point.h:131
llfix::OutgoingFixMessage::set_tag
void set_tag(uint32_t tag, T val, std::size_t decimal_points=0)
Appends a FIX tag to the specified message component.
Definition: outgoing_fix_message.h:192
llfix::ManagementServer::register_client
bool register_client(ManagedInstance *instance)
Registers a managed FIX client instance with the management server.
Definition: management_server.h:123
llfix::IncomingFixMessage::has_repeating_group_tag
bool has_repeating_group_tag(uint32_t tag) const
Checks whether a repeating group tag exists.
Definition: incoming_fix_message.h:140
llfix::FixedPoint::set_decimal_points
void set_decimal_points(uint32_t n)
Set the number of decimal points for this value.
Definition: fixed_point.h:89
llfix::FixServer::send_outgoing_message
virtual bool send_outgoing_message(FixSession *session, OutgoingFixMessage *message)
Encodes and sends an outgoing FIX message.
Definition: fix_server.h:498
llfix::Engine::shutdown
static void shutdown()
Stops the engine by releasing resources.
Definition: engine.h:258
llfix::FixSession
Represents a single FIX protocol session.
Definition: fix_session.h:95
llfix::FixedPoint
Represents an unsigned fixed-point numeric value with a configurable number of decimal points....
Definition: fixed_point.h:81
llfix::FixedPoint::to_string
std::string to_string() const
Convert the fixed-point value to a std::string.
Definition: fixed_point.h:246
llfix::FixedPoint::set_raw_value
void set_raw_value(uint64_t raw_value)
Set the raw integer value.
Definition: fixed_point.h:108
llfix::IncomingFixMessage::get_repeating_group_tag_value_as
T get_repeating_group_tag_value_as(uint32_t tag, std::size_t index, std::size_t decimal_points=0) const
Retrieves a repeating group tag value converted to the requested type.
Definition: incoming_fix_message.h:340
llfix::Engine::get_management_server
static ManagementServer & get_management_server()
Get reference to the management server instance.
Definition: engine.h:296
llfix::IncomingFixMessage
Represents a parsed incoming FIX message.
Definition: incoming_fix_message.h:66
llfix::FixClient::send_outgoing_message
virtual bool send_outgoing_message(OutgoingFixMessage *message)
Encode and send an outgoing FIX message.
Definition: fix_client.h:442
llfix::IncomingFixMessage::get_tag_value_as
T get_tag_value_as(uint32_t tag, std::size_t decimal_points=0) const
Retrieves a FIX tag value converted to the requested type.
Definition: incoming_fix_message.h:260
llfix::FixedPoint::get_raw_value
uint64_t get_raw_value() const
Get the raw integer value.
Definition: fixed_point.h:117